? ? ? ? ÖйúÐóÄÁÊÞҽѧ»áµÚÈý½ì¡°ÇàÄê°Î¼âÈ˲š±Ñ§ÊõÂÛ̳ôß¡°¾®¸ÔÐÂÐ㡱°ä½±ÒÇʽÔÚÎ人¾ÙÐÐ _ ÈËÉú¾ÍÊDz©

ÈËÉú¾ÍÊDz©

ÖйúÐóÄÁÊÞҽѧ»áµÚÈý½ì¡°ÇàÄê°Î¼âÈ˲š±Ñ§ÊõÂÛ̳ôß¡°¾®¸ÔÐÂÐ㡱°ä½±ÒÇʽÔÚÎ人¾ÙÐÐ

2019-01-17       

2019Äê1ÔÂ11-13ÈÕ £¬Óɽ­Î÷ũҵ´óѧʡ²¿¹²½¨ÖíÒÅ´«¸ÄÁ¼ÓëÑøÖ³ÊÖÒÕ¹ú¼ÒÖØµãʵÑéÊÒ¡¢ÈËÉú¾ÍÊDz©¼¯ÍźͻªÖÐũҵ´óѧ¶¯Îï¿ÆÑ§ÊÖÒÕѧԺ¡¢¶¯ÎïҽѧԺÍŽá³Ð°ìµÄÖйúÐóÄÁÊÞҽѧ»áµÚÈý½ì¡°ÇàÄê°Î¼âÈ˲š±Ñ§ÊõÂÛ̳ÔÚÎ人¾ÙÐС£ 

 

¾Û»áÏÖ³¡ 

Öйú¿ÆÑ§ÔºÔºÊ¿¡¢ÖйúÐóÄÁÊÞҽѧ»áÀíʳ¤»ÆÂ·Éú £¬Öйú¹¤³ÌԺԺʿ¡¢»ªÖÐÅ©´ó½ÌÊڳ»À´º £¬Öйú¹¤³ÌԺԺʿ¡¢ºÓÄÏũҵ´óѧ½ÌÊÚÕŏį½ £¬Öйú¹¤³ÌԺԺʿ¡¢ÖйúÅ©´ó½ÌÊÚÀîµÂ·¢ £¬Öйú¹¤³ÌԺԺʿ¡¢ÖпÆÔºÑÇÈÈ´øÑо¿ËùÑо¿Ô±Ó¡ÓöÁú £¬ÖйúÐóÄÁÊÞҽѧ»áÐÅÓÃÀíʳ¤ÑÖººÆ½ £¬Å©ÒµÅ©´å²¿ÐóÄÁÊÞÒ½¾Ö¸±¾Ö³¤¿×ÁÁ £¬¹ú¼Ò×ÔÈ»¿ÆÑ§»ù½ðίÉúÃü¿ÆÑ§²¿Å©Òµ¶¯Îï¿ÆÑ§´¦Ö÷ÈÎÈκìÑÞ £¬¿Æ¼¼²¿ÖйúÅ©´åÊÖÒÕ¿ª·¢ÖÐÐÄË￵̩²©Ê¿¡¢²ÌÑÇÄϲ©Ê¿ £¬»ªÖÐũҵ´óѧµ³Î¯¸±Êé¼ÇÒ¦½­ÁÖ £¬¹ú¼ÒÓÅÒìÇàÄê»ù½ð»ñµÃÕß £¬½ÌÓý²¿³¤½­Ñ§Õß £¬¹ú¼ÒÓÅÒìÇàÄê»ù½ð»ñµÃÕß £¬½ÌÓý²¿ÇàÄ곤½­Ñ§Õß £¬¹ú¼ÒÍòÈËÍýÏëÁìÎäÊ¿²Å £¬2018Äê¡°¾®¸ÔÐÂÐ㡱È˲Å £¬ÈËÉú¾ÍÊDz©¼¯ÍÅ×ܲÃ×ÞлªµÈÏòµ¼¡¢×¨¼Ò200ÓàÈ˳öϯ¾Û»á¡£ 

 

ÖйúÐóÄÁÊÞҽѧ»áÀíʳ¤»ÆÂ·ÉúԺʿÖ´Ǡ

»ÆÂ·ÉúԺʿÔÚ¿ªÄ»´ÇÖмòÒª»ØÊ×ÁËÖйúÐóÄÁÊÞҽѧ»á2018Äê»ñµÃ7Ïî¹ú¼Ò½±Àø¡¢½ü20ÓàÃûר¼ÒÈëÑ¡¹ú¼Ò¼¶ÖÖÖÖÈ˲ŵÄÓÅÒìЧ¹û¡£×Ô2017ÄêµÚÒ»½ìÇàÄê°Î¼âÈ˲ÅѧÊõÂÛ̳ÕÙ¿ªÒÔÀ´ £¬64ÃûѧÊõ±¨¸æ×¨¼ÒÒ²ÓÐ19Ãûר¼ÒÈëÑ¡¹ú¼Ò¼¶ÖÖÖÖÈ˲Å £¬ÎªË¢Ð¿ª·Å40ÄêµÄÖйúÐóÄÁÊÞҽѧ»á¡°´«³Ð¡¢Á¢Òì¡¢Éú³¤¡±Ö÷ÌâÄêÔöÉ«Ìí²Ê £¬¹ýµÄºÜ³ä·Ö¡¢×ߵĺܼᶨ¡£ 

»ªÖÐũҵ´óѧµ³Î¯¸±Êé¼Ç¡¢¸±Ð£³¤ £¬Ò¦½­ÁÖÑо¿Ô±Ö½Ӵý´Ç

»ªÖÐũҵ´óѧµ³Î¯¸±Êé¼Ç¡¢¸±Ð£³¤ £¬Ò¦½­ÁÖÑо¿Ô±ÔÚ¿ªÄ»Ê½Éϸ߶ÈÔÞÑïÁËÂÛ̳¡°´«³Ð¾®¸Ôɽ¾«Éñ £¬Ôö½øÇàÄêÈ˲ÅÉú³¤¡±µÄ°ì»á×ÚÖ¼ £¬ÔÚ»ªÖÐũҵ´óѧ120ÖÜÄêУÇìµÄ2018Äê £¬ÓÐ3ÃûÇàÄêÎ÷ϯÏà¼ÌÈëÑ¡¡°¾®¸ÔÐÂÐ㡱 £¬µÃÒæÓÚÂÛ̳ר¼ÒµÄÖ¸µ¼ºÍ×ÊÖú £¬»ªÖÐũҵ´óѧҲ½«Ò»Èç¼ÈÍùµÄÌåÌùÖ§³ÖÇàÄêѧÕßµÄÉú³¤³É²Å¡£

 

ũҵũ´å²¿ÐóÄÁÊÞÒ½¾Ö¸±¾Ö³¤¿×ÁÁ½²»° 

ũҵũ´å²¿ÐóÄÁÊÞÒ½¾Ö¸±¾Ö³¤¿×ÁÁÔÚ½²»°ÖÐÌåÏÖ £¬ÔÚÄ¿½ñ·ÇÖÞÖíÎÁ¡¢ÖÐÃÀ¹ú¼ÊÉÌҵĦ²ÁµÄ´óÇéÐÎÏ £¬¾ÙÐÐÂÛ̳Խ·¢ÏÔµÃÖ÷Òª¡£ÔºÊ¿¡¢½ÜÇà¡¢³¤½­¡¢ÓÅÇà¡¢ÇàÄ곤½­¡¢¹ú¼ÒÍòÈËÍýÏëµÈ¹ú¼ÒÓÅÒìÈ˲ÅÓëÉú³¤Éú³¤µÄÐÐÒµºóÆðÖ®Ðã £¬ÔÚÒ»ÆðÏàͬͷÄÔ £¬½»Á÷ѧÊõ £¬Ò»¶¨Äܹ»Åöײ³öÖǻ۵Ļ𻨠£¬ÎªÐÐÒµ¿µ½¡Éú³¤´´Á¢Ð¶¯ÄÜ¡£ÈËÉú¾ÍÊDz©¼¯ÍÅ×÷ΪÖйúËÇÁÏÐÐҵǰÈýʮǿÆóÒµ £¬¶À¼ÒÔÞÖúÂÛ̳ £¬ÌåÏÖÁËÆóÒµ¶Ô¿Æ¼¼Ç°½øµÄÇ黳Óë×·Çó¡£ 

ÈËÉú¾ÍÊDz©¼¯ÍÅ×ܲÃ×Þлª½²»°

×÷ΪÂÛ̳¶À¼ÒÔÞÖúµ¥Î» £¬ÈËÉú¾ÍÊDz©¼¯ÍÅ×ܲÃ×ÞлªÔÚ¿ªÄ»Ê½ÉÏÁÁÏà £¬ÈËÉú¾ÍÊDz©¼¯ÍŽ«¼á³ÖÒÔ¹«ÒæÐÎʽ £¬Ö§³ÖÂÛ̳¾ÙÐÐ £¬Ö§³ÖÖйúÐóÄÁÊÞҽѧ»áµÄ½¨ÉèºÍÉú³¤¡£ 

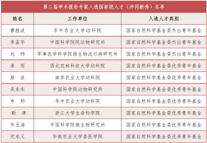
ÖйúÐóÄÁÊÞҽѧ»á¸±Àíʳ¤¡¢ÃØÊ鳤Ñ´º½ÌÊÚÐû¶ÁÁ˵ڶþ½ì¾®¸ÔÐÂÐãÃûµ¥ 

 

 

ѧ»áÀíʳ¤»ÆÂ·ÉúԺʿ£¨ÓÒÒ»£©ºÍÈËÉú¾ÍÊDz©¼¯ÍÅ×ܲÃ×Þлª£¨×óÒ»£©Îª2018Äê¾®¸ÔÐÂÐã½ÒÏþ½±±­¡¢Ö¤ÊéºÍ½±½ð 

ÀîÃÏ»ªÑо¿Ô±£¨Í¼×󣩡¢ÔºÐܲ¨½ÌÊÚ£¨Í¼ÓÒ£© 

Öйú¿ÆÑ§ÔºÔº¶¯ÎïÑо¿ËùÀîÃÏ»ªÑо¿Ô±¡¢ÄϾ©Å©Òµ´óѧ¶¯Îï¿Æ¼¼Ñ§ÔºÐܲ¨½ÌÊÚ´ú±í½ÜÇàºÍÓÅÇà»ñµÃÕß½ÒÏþ»ñ½±¸ÐÑÔ¡£¶ÔÂÛ̳¸øÓèµÄÐÅÐÄÖ§³Ö¡¢ÂÛ̳ר¼ÒÃǸøÓèµÄÖ¸µ¼µã²¦ÌåÏÖлл¡£ÌåÏÖ½«¼ÌÐø³Ð¼ÌÂÛ̳×ÚÖ¼ £¬Í¨¹ýÇóÕæÎñʵµÄÆð¾¢ÊÂÇé £¬Îª²ýÊ¢ÐóÄÁÊÞҽѧ¿ÆÊÂÒµ½ßÖÒ¾¡ÖÇ¡£


 Ñ§Êõ±¨¸æ


ÖйúÐóÄÁÊÞҽѧ»á¡°ÇàÄê°Î¼âÈ˲š±Ñ§ÊõÂÛ̳µÄ¾ÙÐÐÖ¼Ôڹ᳹Öйú¿ÆÐ­¡°ÇàÄêÈ˲ÅÍоٹ¤³Ì¡±ÒªÇó £¬Âäʵѧ»áΪ»áÔ±·þÎñµÄ×ÚÖ¼ £¬ÌåÌù¡¢Ö¸µ¼¡¢×ÊÖúÇàÄêѧÕßÉú³¤ £¬²ýÊ¢ÐóÄÁÊÞҽѧ¿ÆÑ§ÊõÍ·ÄÔ £¬Îª×÷ÓýºÍ¾Ù¼ö¸ü¶àÇàÄêÈË²ÅÆÌ·´îÇÅ¡£±¾´ÎÂÛ̳ÉèÖÃÁËÐóÄÁѧ¿ÆºÍÊÞҽѧ¿ÆÁ½¸ö·Ö»á³¡ £¬Ô¼ÇëÁË32ÃûÇàÄê²Å¿¡×öѧÊõ±¨¸æ¡¢Ç½±¨Õ¹Ê¾23¸ö¡£ÓÉ´ó»áÔ¼ÇëµÄÁ½ÔºÔºÊ¿¡¢ÐÐÒµ×ÅÃûר¼ÒѧÕß¾ÙÐÐÏÖ³¡µãÆÀ¡£

 

¨‹ ÐóÄÁѧ¿Æ·Ö»á³¡

ÐóÄÁ·Ö»á³¡×öѧÊõ±¨¸æµÄÇàÄê²Å¿¡  £¬Æ¾Ö¤×óÉÏ/ÓÒÉÏ/×óÏÂ/ÓÒϵÄ˳Ðò¾ÙÐÐͼʾ¡£

1³¦µÀ΢ÉúÎïÓëÖíÓªÑø £º»ªÖÐũҵ´óѧêÌÏò»ª½ÌÊÚ 
2µÍ³öÉúÖØÖíµÄ·¢ÓýȱÏÝÓëÓªÑøµ÷¿Ø £ºÖйúũҵ´óѧÍõ¾ü¾ü½ÌÊÚ 
3Öí»ùÒò¹¦Ð§ºÍ»ùÒò±à¼­Ñо¿ £ºÖйú¿ÆÑ§Ôº¶¯ÎïÑо¿ËùÕÔ¿ª¹úÑо¿Ô± 
4Iron supplementation perturbs gut microbiota homeostasis £º¹ã¶«Ê¡Î¢ÉúÎïÑо¿ËùлÀèì¿Ñо¿Ô±

1»ùÒò±à¼­ºÍÌåϸ°û¿Ë¡ÊÖÒÕÔÚҽѧÓëũҵÉϵÄÓ¦Óà £ºÔÆÄÏũҵ´óѧκºì½­½ÌÊÚ 
2»ùÓÚ²âÐòÊý¾ÝµÄÖíÖØ´óÐÔ×´ÒÅ´«ÆÊÎö £º½­Î÷ũҵ´óѧÑî±óÑо¿Ô± 
3Ñõ»¯Ó¦¼¤Ó°Ï켦µ°Æ·ÖʺÍÂѳ²¹¦Ð§µÄ»úÖÆ¼°ÓªÑøµ÷¿Ø £ºËÄ´¨Å©Òµ´óѧÍõ½¨Æ¼¸±Ñо¿Ô± 
4×ÐÖíÐÄÀíÓëÓªÑø´úлµ÷¿Ø£ºÖйúũҵ´óѧÂíêØÑо¿Ô±

1ÓãÀàÏû»¯µÀ΢ÉúÎïÓëËÞÖ÷»¥×÷ £ºÖйúũҵ¿ÆÑ§ÔºËÇÁÏÑо¿ËùÖÜÖ¾¸ÕÑо¿Ô± 

2ÖйúºÉ˹̹ÄÌÅ£ÈéÏÙÃÚÈéÒÅ´«»úÖÆµÄÑо¿ £ºÉ½¶«Å©Òµ´óѧʦ¿ÆÈÙ¸±½ÌÊÚ 
3ÐÛ¼¤ËØÐźŶÔÖí¾«Ô­¸Éϸ°û·Ö½âµÄµ÷¿Ø»úÖÆÑо¿ £ºÄϾ©Å©Òµ´óѧ×Þ¿µ½ÌÊÚ 
4Öí³¦µÀ΢ÉúÎï¶ÔÈÕÁ¸ÏËάµÄÏìÓ¦¼°»úÖÆÑо¿ £ºËÄ´¨Å©Òµ´óѧÂÞÓñºâ¸±Ñо¿Ô±

1¼Ò¼¦¼¡ÈâÉú³¤·¢ÓýµÄÒÅ´«µ÷¿Ø £º»ªÄÏũҵ´óѧÄôÇ컪½ÌÊÚ 

2»ùÒò±à¼­¶¯ÎïµÄÉúÎïÇå¾²ÐÔÑо¿ £ºÎ÷±±Å©ÁֿƼ¼´óѧÍõСÁú¸±½ÌÊÚ 
3ÖíÈâ²úÁ¿ÐÔ×´·Ö×Óµ÷¿ØµÄ¶à×éѧÆÊÎö £ºÖйúũҵ¿ÆÑ§ÔºÅ©Òµ»ùÒò×éÑо¿ËùÌÆÖÐÁÖÑо¿Ô± 
4·´Û»¼ÒÐóÁöθÇâ´úлÓë¼×Íé¼õÅÅ £ºÖпÆÔºÑÇÈÈ´øÅ©ÒµÉú̬ËùÍõÃô¸±Ñо¿Ô±

¨‹ÊÞҽѧ¿Æ·Ö»á³¡
ÊÞÒ½·Ö»á³¡×öѧÊõ±¨¸æµÄÇàÄê²Å¿¡ £¬Æ¾Ö¤×óÉÏ/ÓÒÉÏ/×óÏÂ/ÓÒϵÄ˳Ðò¾ÙÐÐͼʾ¡£

1ÊÞÒ½¶¾ÀíѧÓëʳÎïÇå¾² £º»ªÖÐũҵ´óѧÍõÐñ½ÌÊÚ 

2ÈÕ±¾ÑªÎü³æÉúÖ³·¢Óý¼°ÓëËÞÖ÷»¥×÷µÄ·Ö×Ó»úÀíÑо¿ £ºÖйúũҵ¿ÆÑ§ÔºÉϺ£ÊÞÒ½Ñо¿Ëù³Ì¹ú·æÑо¿Ô± 
3ÖíÏû»¯µÀ²¡¶¾²¡Ô­Éú̬ѧÓë¿çÖÖÈö²¥ £ºÕã½­´óѧ»ÆÒ«Î°½ÌÊÚ 
4²¡¶¾ÈëÇÖËÞÖ÷ϸ°ûÖ®¡°ÎÞ¼äµÀ¡± £ºÄϾ©Å©Òµ´óѧÖܱó½ÌÊÚ

1MCR Õ³¾úËØÄÍÒ©£º³¦µÀϸ¾úµÄ¡°Íâò¡±ÎÄÕ £ºÕã½­´óѧ·ëÓѾü½ÌÊÚ 

2ð¤¾úËØÄÍÒ©»ùÒò MCR µÄÈö²¥»úÖÆÑо¿ £º»ªÄÏũҵ´óѧËï¼á½ÌÊÚ 
3³¦µÀ¾úȺµ÷¿ØËÞÖ÷¿¹²¡¶¾ÏÈÌìÐÔÃâÒߵĻúÖÆÑо¿ £ºÕã½­´óѧÖìÊéÑо¿Ô± 
4½áºË¸Ë¾úÓëËÞÖ÷»¥×÷¼°·À¿ØÑо¿ £º»ªÖÐũҵ´óѧ²ÜÌÊÚ

1òùòðººÌ¹²¡¶¾¼°Æä×ÔÈ»Èö²¥È¦µÄ·¢Ã÷ £º¾üÊÂҽѧÑо¿Ôº¾üÊÂÊÞÒ½Ñо¿ËùºÎ±ë¸±Ñо¿Ô± 
2²¼Â³ÊϾú»ùÒò±ê¼ÇÒßÃçÓ¦Óûù´¡Ñо¿ £ºÉòÑôũҵ´óѧ³ÂÔóÁ¼½ÌÊÚ 
3¿ÚÌãÒß²¡¶¾»ù´¡ÀíÂÛÑо¿¼°ÆäÖ¸µ¼¸ßЧÒßÃç´´Ôì £ºÖйúũҵ¿ÆÑ§ÔºÀ¼ÖÝÊÞÒ½Ñо¿ËùÖ£º£Ñ§Ñо¿Ô± 
4ÎüÊ­ÁÑ»¯ÏßÁ£Ìå»ùÒò×é»úÖÆÑо¿£ººþÄÏũҵ´óѧÁõ¹ú»ª½ÌÊÚ


1Öí×ÌÉúÕϰ­ÓëÃâÒßÒÖÖÆÏà¹Ø²¡¶¾Ö²¡»úÖÆÆÊÎöÓëÒßÃç´´Ôì £º¹ú¼ÒÊÞÓÃÒ©Æ·¹¤³ÌÊÖÒÕÑо¿ÖÐÐÄÀîÏò¶«¸±Ñо¿Ô± 

2Ѽ̹²¼ËÕ²¡¶¾·Ç±àÂëÇøÓë·Ç½á¹¹ÂѰ׼ÓÈ벡¶¾ÔöÖ³ÓëÖ²¡µÄ»úÖÆ £ºËÄ´¨Å©Òµ´óѧ³ÂË´¸±Ñо¿Ô± 
3ÒæÉú¾úά»¤³¦ð¤Ä¤ÆÁÕÏ»úÖÆµÄÑо¿ £ºÄϾ©Å©Òµ´óѧâ×Ç컪¸±½ÌÊÚ 
4¿É±ä¼ô½Óµ÷¿Ø²¸È鶯ÎïÔçÆÚÅßÌ¥·¢ÓýµÄ·Ö×Ó»úÀíÑо¿ £ºÎ÷±±Å©ÁֿƼ¼´óѧÁõÐñ¸±½ÌÊÚ

¾Û»á²¿·ÖµãÆÀר¼Ò

ÏÖ³¡µãÆÀר¼Ò²»µ«ÎªÇàÄ걨¸æÕßÉ걨ÏîÄ¿ºÍÑо¿ÍýÏëÌá³öÖ¸µ¼ÐÔÒâ¼û £¬½¨ÒéËûÃǾ۽¹Òªº¦µã¡¢ÐðÊö¿ÎÌâÅä¾°ÒªÉóÉ÷ÑÏÑ¡ £¬±íÊöÇåÎúÃ÷È·¡¢³ä·ÖÌåÏÖÁ¢ÒìÐÔµÈÁÁµã £»²¢ÇÒÌáÐÑÇàÄêѧÕß¿ÆÑÐ˼Ð÷ÒªÓÐϵͳÐÔ £¬ÓÖÒªÓÐÒ»ÌõÆ«ÏòÃ÷È·µÄÖ÷Ïß £¬¿ÆÑ§Ì¬¶ÈÑϽ÷¡¢Çóʵ £¬ÔöÇ¿¾ÃÔ¶Éú³¤Òâʶ £¬½¨ÉèÍŶÓÊÂÇéÀíÄר¼ÒµÄÖпϽ¨Òéʹ²Î»áÇàÄêѧÕßÊÜÒæ·Ëdz £¬¶ÔËûÃǵÄѧÊõÑо¿ºÍδÀ´Éú³¤½«Ê©Õ¹Ö÷Òª×÷Óá£

ÍøÕ¾µØÍ¼